Что делать, если не работает электроподжиг на газовой плите? — Электрик
На многих моделях газовых плит конструкторы устанавливают автоматический поджиг, который включается с подачей газа или от отдельной кнопки.
Эта функция очень удобна: не нужно контактировать с открытым огнем для того, чтобы зажечь конфорку.
Если вы вдруг обнаружили, что автоподжиг на газовой плите не работает, не спешите звонить в сервис: ремонт этой неисправности вполне можно провести своими руками.
Признаки неисправности
Специалисты по газовым плитам на основе собранной статистики составили примерный реестр часто встречающихся отказов.
- При нажатии на ручку управления горелкой или специальную отдельную кнопку электроподжига не происходит.
- Автоматика изделия в газовой плите работает постоянно, слышны щелчки, но нет искры — газ не зажигается.
- После отпускания кнопки или ручки система не отключается.
- Устройство постоянно продолжает срабатывать, даже тогда, когда кнопка не нажата.
- Выбивает автомат защиты в квартирном щитке при запуске.
- Замкнута схема пьезорозжига или электроподжига плиты.
Как это работает
Электрический поджиг может использоваться только на газовых плитах. Его основная функция — поджигать голубое топливо в момент его выхода из рассекателя конфорки, установленной на газовой плите. Он бывает автоматического и механического типа.
При первом варианте специальные пьезоэлементы поджигают газовоздушную смесь при повороте переключателя на панели управления, а во втором случае пользователь должен нажимать специальную кнопку. От искры газ воспламеняется и можно начинать приготовление пищи.
Устройство автоматического поджигания газа — это самое капризное и ненадежное устройство из всего арсенала, которым оснащается современная газовая плита.
Очень важно! Никогда не пытайтесь включать систему, если сняты конфорки — пробой на корпус гарантирован. В совокупности вся работа этой системы выглядит так:
В совокупности вся работа этой системы выглядит так:
- пользователь нажимает кнопку, тем самым он подает напряжение на конденсатор, который начинает заряжаться;
- уровень на тиристоре постепенно растет, когда он достигает установленного порога, то конденсатор разряжается;
- на выходе всей системы возникает напряжение, которое приводит в действие специальное устройство — разрядник;
- искра поджигает газ.
Вся система работает гораздо быстрее, чем мы о ней рассказываем. Искра подается на ту конфорку, которая в данный момент включена (в старых моделях она подавалась на все устройства, но зажигалось то, куда был открыт доступ газа).
Кнопки пуска расположены под регуляторами. Электроподжиг запитывается от сети с переменным током в 220 вольт и уязвим для перепадов напряжения, которые происходят весьма часто.
После скачка напряжения он может постоянно щелкать, что сообщает о его поломке.
Система будет работать только в том случае, если подключена вилка отдельного кабеля к домашней электрической сети, о чем многие пользователи забывают и звонят в сервис с претензиями.
Можно ли починить самостоятельно?
Несмотря на то, что газовое оборудование является относительно простым по строению, не стоит применять попытки самостоятельного ремонта. Автоподжиг является капризной системой, и Вы рискуете нанести дополнительные повреждения, если у Вас нет соответствующей квалификации. Обращайтесь непосредственно к профессионалам.
Мастерская «ПлитХоум» гарантирует выполнение ремонта на высоком уровне профессионализма с применением только проверенных запчастей и предоставлением гарантии. Также обращение к нам — это:
- Возможность получить исправное оборудование за несколько часов. Вы будете уверены, что все услуги выполнены в соответствии со всеми требованиями;
- Обслуживание клиентов на дому. Вы лично убедитесь в поломке конкретных деталей;
- У нас имеются комплектующие в наличии. При этом мы предлагаем клиентам доступные цены на их приобретение, которые гораздо выгоднее розничных. Также у нас имеется вся официальная документация, подтверждающая их оригинальность;
- Все работы выполняются опытными профессионалами, которые ежедневно ремонтируют только бытовые плиты. Мы знаем о данной технике всё;
- Работаем со всеми известными мировыми брендами плит, включая Gefest, Bosch, Hansa, Ariston, Mora и другими.
Когда стоит обращаться к специалисту
Для ремонта электроподжига не потребуется иметь большого опыта и знаний, с этим могут справиться даже неопытные пользователи.
Однако иногда требуется провести доскональную проверку и диагностику прибора. Фонариком и простой отверткой ее выполнить уж точно не получится. По этой причине необходимо будет вызвать специалиста. Конечно, услуги мастера могут обойтись недешево, но иногда поломка электроподжига может возникнуть в результате серьезной причины, которая может представлять угрозу для человека.
Иногда ремонт стоит доверить профессионалам
В любом случае, перед тем как начинать ремонтировать устройство электроподжига, стоит внимательно изучить схему прибора. Это поможет намного быстрее устранить неполадку, при этом не навредив прибору
Важно предварительно проверить горение, иногда может быть дело в конфорке или в других составных частях
Вы решили вскипятить чайник или приготовить суп, привычным движением стали включать газовую плиту, но после нажатия кнопки автоподжига и поворота ручки (или поворота ручки с нажатием, если розжиг встроен в ручку) ничего не произошло: конфорка не загорелась. Повторив включение, возможно вы заметили, что нет искры поджига. Иногда искра отсутствует лишь на одной конфорке, а порой – на всех имеющихся. Что могло произойти, и почему плита не зажигается от электроподжига – рассмотрим в нашем материале.
Плита зажигается не сразу
Обладатели газового оборудования часто сталкиваются с такой проблемой, как медленная работа техники. Газ поступает, возгорание есть, но оно сразу же пропадает. Конфорка может не зажигаться сразу либо тухнуть после включения. Причиной долгого зажигания плиты может быть такой элемент как термопара.
Таким образом, газу открыт проход через конфорку, и он поступает беспрепятственно. Но если термопара загрязнилась, возможно, это и стало причиной того, что прибор не заработал с первой попытки.

Для очистки термопары применяется обычная наждачная бумага. Ее приобретают в центре строительных товаров или отделе супермаркета, где продаются предметы для дома. После очистки элемента техника сразу начинает работать лучше, газ хорошо горит и поступает без проблем. Если же этого не произошло, возможно, термопару нужно заменить либо поменять на ней пьезоэлемент.
Если электроподжиг перестал работать после мытья газовой плиты или панели
Иногда хозяйки замечают, что поджиг одной или всех конфорок перестал срабатывать после мойки плиты или когда что-то из еды «убежало». Причина в том, что вода или иная жидкость попадает на изоляцию шнура питания свечи и происходит замыкание на массу. В этом случае стоит подождать некоторое время: влага чаще всего просыхает сама и проблема исчезает. Если же автоподжиг так и не заработал, скорее всего произошло замыкание на массу через загрязнение и нужна разборка и чистка плиты.
Другая, более часто встречающаяся после мытья / залива неприятность – плита постоянно щелкает, так как произошло замыкание в самой кнопке поджига. Этот случай отдельно разобран в статье «Почему постоянно щелкает и не отключается автоподжиг газовой плиты».
Если плита просушена, шнур питания чист и не прилипает к корпусу, речь идет об одной из описанных выше поломок.
Электроподжиг поврежден на двух горелках
Периодически возникает ситуация, когда с помощью электроподжига не включаются две конфорки. При этом зажигание огня спичкой дает положительный результат. В этом случае в поломке виновата свеча, отвечающая за поджиг. Починка прибора будет включать в себя следующие действия: свечу необходимо осмотреть, очистить, привести в порядок провод питания. Возможно, проблема именно в нем. Если же элемент дал трещину, его необходимо убрать и поменять на новый.

Неисправность кнопки также может стать причиной проблемы работы электрического поджига плиты. Кнопка может забиться мусором или пылью, получить механические повреждения. Для исправления помех в работе техники кнопку заменяют либо, если это возможно, очищают от пыли и окисления.
Возможные неисправности, при которых не работает поджиг духовки
Мастера «РемБытТех» отремонтировали более 6500 газовых духовых шкафов различных марок. По опыту мы можем сказать, что, чаще всего, розжиг духовки не работает по одной из следующих причин.
| Признаки | Поломка | Ремонт или замена |
| Искра бьёт в сторону от струи газа, слабая или совсем отсутствует, поэтому духовка не загорается. |
Неисправна свеча автоподжига. Если свеча засоряется нагаром или происходит окисление стального стержня свечи, то искра будет, но слабой.
При нарушениях целостности керамической изоляции искра отлетает в сторону, из-за чего розжига не происходит.
Еще один вариант поломки – обрыв шнура питания свечи. В этом случае искры не будет совсем.
В зависимости от неисправности мастер:
- чистит загрязненную свечу;
- заменяет на новую;
- восстанавливает или меняет проводку свечи (шнур питания).
Обычно в последних двух случаях (повреждения изоляции свечи или шнура питания) производится комплексная замена свечи и проводки, так как у большинства производителей они идут в сборе.
Искры нет либо искра слабая, желтого окраса.
Сбоит блок генерации искры (электроподжига). Вероятнее всего, вышел из строя конденсатор блока.
Требуется замена блока на новый, ремонтировать неисправный блок при наличии в продаже нового нецелесообразно.
Искра отсутствует совсем или временами появляется.
Неисправна кнопка автоподжига. При ежедневной эксплуатации – готовке, а также мытье плиты, – довольно часто на кнопку попадает влага. В результате контакты окисляются, становятся хрупкими, происходит неполное замыкание или обрыв цепи.
Если контакты загрязнились или окислились, можно обойтись чисткой. В случае наличия повреждений — требуется замена кнопки.
Если в вашем газовом духовом шкафе перестал работать автоподжиг, и пользоваться духовкой стало не столь удобно – время обращаться к специалистам.
Ремонт и установка газовых плит газовых колонок
Телефоны для связи:
Оператор: 8 (495) 506 81 52
Мастер: 8 (903) 297 35 57
Не дозвонились?
8 (909) 240 90 51
Офис:
127224 г. Москва
ул. Северодвинская 13
Ремонт электроподжига (электророзжига) газовой плиты
КАК РАБОТАЕТ ЭЛЕКТРОРОЗЖИГ ПЛИТЫ. Включение осуществляется воздействием на кнопку электроподжига (ручку плиты). Из-за замыкания контактов в цепи, блок розжига в высоковольтных обмотках катушек индуцирует импульс высокого напряжения, подавая их к свече розжига по изолированным проводам, происходи разряд на горелку.
Газовая горелка зажигается от электрического искрообразования, исходящего от белой керамической свечи электроподжига, которая встроена в каждую конфорку. Искра подается сразу на все конфорки, но зажигается та, на которой присутствует газ. В новых моделях плит (варочные панели), кнопки расположены под ручкой.
Схема электроподжига работает в том случае, если вилка кабеля плиты включена в розетку. Питается электроподжиг от напряжения сети переменного тока 220В, и «не любит» понижения. После короткого замыкания или проливания воды, электроподжиг самопроизвольно щёлкать, что является поломкой.
Выяснение причин возникшей проблемы
Если на газовой плите плохо горит или не зажигается конфорка, то вначале необходимо отключить оборудование от газа и электричества. Осмотр и ремонт варочной панели разрешается производить исключительно после перекрытия подачи газового топлива.
Пренебрегать элементарными мерами безопасности здесь нельзя.
Ощущается или нет запах газа в кухне после затухания конфорки – неважно, любые манипуляции по обслуживанию газового оборудования следует выполнять только при открытых окнах и хорошей естественной вентиляции помещения
Многие современные газовые плиты оснащаются электроникой и системами автоматического розжига, которым требуется электропитание. Часто неопытные домашние мастера при работе с варочной панелью на газу забывают об этой особенности данного прибора. Как следствие – воспламенение паров метана от искр. Поэтому перед началом ремонта отключать от сети рекомендуется не только саму печку, но и вообще все электроприборы в кухне.
Проблемы с конфорками газовой плиты возникают из-за:
- некорректной работы электроклапана и/или термопары;
- забившихся жиром и копотью форсунок;
- неисправности свечей розжига;
- длительного перерыва в обслуживании газового оборудования.
Владельцы частных домов и квартир, где стоит газовая плита, обязаны заключать договор на регулярную проверку рассматриваемого оборудования со специализированной организацией. Без такого соглашения газ подан потребителю не будет.
А приходить газовщики должны минимум раз в год, проверяя работоспособность варочной плиты и, при необходимости, сразу ее ремонтируя. Все остальные вызовы оплачиваются отдельно.
Если проблемы с плитой возникли в период между регламентными проверками, то придется либо еще раз вызывать мастера, либо ремонт производить самому
При этом если при самостоятельном ремонте конфорок и других устройств варочной панели они будут повреждены, то без газовщиков неисправный прибор включать запрещено. Даже при условии, что печка более-менее работоспособна, потом при ежегодной проверке специалист газовой компании выявит поломку и сразу перекроет газ до устранения недочетов. А это неизбежные дополнительные траты. Плюс, могут еще и штраф наложить.
Браться за ремонт газовой плиты своими руками рекомендуется, только если вы точно уверены, что все сделаете правильно
Особых сложностей в этих работах нет, но сломать что-нибудь по неосторожности или незнанию можно
Проблемы бывают следующие:
- Пламя не положенного голубого цвета – недостаточно кислорода либо газ на форсунку поступает в слишком большом объеме.
- Конфорка не зажигается – копотью забиты распылительные отверстия либо неисправна термопара или свеча.
- Огонь гаснет – перекрывается подача газа из-за неисправного газ-контроля либо проблем с газовой трубой.
Произвести чистку либо замену конфорки на газовой плите можно самому. Но если проблемным местом является счетчик, непосредственно труба с газом (баллон) или внешний датчик загазованности, то лучше отказаться от самоуправства.
В такой ситуации следует обращаться за помощью к газовщикам, отвечающим за исправность ВКГО и ВДГО.
Делаем пополнение
Когда вы произвели осмотр, выяснили причину и диагностировали неполадки — позволяется приступить к самостоятельному ремонту газовой плиты. Он проводится аналогично угоду кому) всех моделей. Знаменитый итальянский бренд Аристон или белорусская ортостат Гефест, пользующаяся большим спросом у россиян — нет никакой разницы, системы поджига чуть было не идентичны за исключением чисто индивидуальных нюансов.
Под началом работ освежите свои знания посредством прочтения инструкции числом эксплуатации изделия. Знание принципа работы и устройства газовой плиты никуда не денешься для ее успешного ремонта.
- Поджигаем неисправную конфорку с помощью стороннего источника открытого огня, спичек али специальной зажигалки — пламя должно быть ровным и распределяться по всей окружности рассекателя. Густо-желтый цвет пламени означает неправильную концентрацию газа и воздуха: надо совершить чистку форсунки или ее замену. Возможно, что у рассекателя забились отверстия либо туда попала влага. Надо сделать профилактику, продуть все отверстия, удалить корпус конфорки и осмотреть его.
- Все электроды и включатели соединяются разом. Каждый электрод запитан от единого блока розжига, но их инородная частица происходит от разных кнопок. Чтобы убедиться, что не работает просто-напросто данная кнопка, а блок управления в норме, надо включить следующую конфорку. Если нет поджиг газа происходит — ремонтируйте кнопку, а все остальное в системе работает прилежно.
- Если устройство розжига трещит постоянно, то необходимо проверить контакты — они могли прилипнуть от попадания жира или в результате окисления образовался нагар. Раньше ремонтом не забывайте отключать плиту от сети, затем подобранно произведите демонтаж, зачистите контакты или просушите их при помощи фена с целью сушки волос. Выполнение требований безопасности защитит вас от получения травм.
(абсолютная поломок, которые привели к отказу, можно устранить самостоятельно — они неопасны пользу кого пользователя, но необходимо помнить, что газовые плиты относятся к потенциально опасным изделиям, (вследствие даже профилактические работы выполнять надо осторожно. Иногда поломка кнопки розжига приводит к тому, а ремонт не поможет — необходима полная замена
В таком случае кризис миновал пройтись по специальным магазинам и приобрести аналогичный вариант
Иногда поломка кнопки розжига приводит к тому, а ремонт не поможет — необходима полная замена. В таком случае кризис миновал пройтись по специальным магазинам и приобрести аналогичный вариант.
Чиним расстроенный электроподжиг на газовой плите — на ZdavNews.ru
Давно прошли тёта времена, когда вся работа по дому осуществлялась вручную. Бытовая искусство стала нашим надежным помощником в ведении хозяйства. Неутомимые электрические «работники» помогают кухарить еду, стирать белье, мыть посуду, наводить порядок и чистоту, смерть как облегчая нам жизнь
Однако чтобы домашняя работа спорилась и продвигалась кроме перебоев, важно правильно подбирать приборы, обращая внимание на пропускная способность, скорость, функциональность, количество режимов и другие эксплуатационные характеристики. Как избежать распространенных ошибок присутствие покупке той или иной техники, как правильно пользоваться, какие модели считаются лучшими, что найти причину поломки и отремонтировать прибор своими руками. Представлена исчерпывающая уведомление обо всех видах техники: как мелкой, так и крупной, делать за скольких бюджетной, так и дорогостоящей, как отечественной, так и зарубежной
Читайте полезные статьи и пополняйте неординарный багаж знаний о бытовой технике новыми ценными сведениями!
Представлена исчерпывающая уведомление обо всех видах техники: как мелкой, так и крупной, делать за скольких бюджетной, так и дорогостоящей, как отечественной, так и зарубежной. Читайте полезные статьи и пополняйте неординарный багаж знаний о бытовой технике новыми ценными сведениями!
Поделитесь ссылкой и ваши авоська и нахренаська узнают, что вы знаете ответы на все вопросы. Славно ツ
Если электроподжиг перестал работать после мытья газовой плиты или панели
Иногда хозяйки замечают, что поджиг одной или всех конфорок перестал срабатывать после мойки плиты или когда что-то из еды «убежало». Причина в том, что вода или иная жидкость попадает на изоляцию шнура питания свечи и происходит замыкание на массу. В этом случае стоит подождать некоторое время: влага чаще всего просыхает сама и проблема исчезает. Если же автоподжиг так и не заработал, скорее всего произошло замыкание на массу через загрязнение и нужна разборка и чистка плиты.
Другая, более часто встречающаяся после мытья / залива неприятность – плита постоянно щелкает, так как произошло замыкание в самой кнопке поджига. Этот случай отдельно разобран в статье «Почему постоянно щелкает и не отключается автоподжиг газовой плиты».
Если плита просушена, шнур питания чист и не прилипает к корпусу, речь идет об одной из описанных выше поломок.
Если раньше газовые плиты проектировались без функции пьезоподжига, которая попросту считалась ненужной, то сегодня такой это является неотъемлемой частью каждой новой модели техники. Такие новшества принесли в жизнь пользователя не только новые возможности, поскольку теперь, время от времени, приходится сталкиваться с ситуацией, когда не работает пьезоподжиг на газовой плите, а вы совершенно не знаете, что с этим делать.
Согласитесь, вызывать мастера при каждой поломке электоподжига несколько нецелесообразно, к тому же, такой ремонт не требует специальных навыков
В данном случае важно безошибочно определить причину неисправности и научиться проводить ремонт техники своими руками
Несмотря на совершенствование каждой новой модели газовой плиты, пьезоэлемент может время от времени выходить из строя. Причина может быть как в элементарном отсутствии искры, так и в повреждении изоляции провода или перегорании трансформатора. Далее в статье будут представлены самые частые типы поломок электроподжига, а вы сможете ознакомиться с пошаговым ремонтом пьезоподжига в зависимости от вида неисправности.
Почему устройство не включается
В основе функционирования плиты (духовки, варочный поверхности) лежат несколько процессов: подача голубого топлива и появление искры. Поэтому неисправностей, связанных с работой устройства, может быть много. На первом этапе стоит определить, почему именно она не включается, например:
- отсутствует поступление газа;
- не срабатывает розжиг;
- духовка не зажигается при длительном или частом нажатии кнопки;
- при отпускании регулятора огонь гаснет;
- искра образуется, но газ не поступает на горелку.
Если у Вас не получается зажечь пламя, при этом не слышится звук поступления газа, проверьте запорный вентиль на трубе. Если он находится в открытом положении, то вероятно образование пробки. Тогда ни в ком случае нельзя самостоятельно что-то предпринимать, перекройте подачу топлива и вызывайте специалистов.

Помимо электроники
Осмотрев печатные платы газовой плиты, пристальное внимание уделите состоянию кнопки. Элемент панели управления, запускающий процесс ионизации искрового промежутка
Контакты кнопки электроподжига питаются напряжением централизованной сети 230 В. Латунные контакты при коротком замыкании цепи легко плавятся сварочной дугой. Рекомендуется зачистить площадки, работоспособность выключателя проверить мультиметром (прозвон).
Подойдет изделие, способное выдержать рабочее напряжение. Электроподжиг работать хуже не станет. Временами монтаж сопровождается трудностями технического характера. Кнопка не подходит установочным размерам корпуса. Доработайте надфилем.
Главное правильно распаять кроссировку, нужные запасные части часто продаются отдельно.
Каждая конфорка оснащена свечой, устройством контроля горения (термопарой). Электроподжиг газовой плиты схемно мало отличается от обыкновенного автомобиля. Хотите проверить, исправность свечи электроподжига газовой плиты? Отключите газ. Снимите отражатели, рассекатели каждой конфорки (круглые штуковины, формирующие языки огня), посмотрите… При нажатии зажигания изделия дают добрую искру. Сломалась 1 свечка? Причина поломки электроподжига газовой плиты найдена.
Схема контроля горения составлена термопарой (датчиком температуры произвольного типа). Случается, электроподжиг работает 100%, газ гореть отказывается. Дело скорее именно в этом узле. Команда тракт подачи голубого топлива перекрывает. Исправно бьющая искра газовой плиты бессильна поджечь воздух, лишенный горючей смеси.
Блок электроподжига снабжен 4 или 6 выходами, литературой замалчивается причина необходимости указанного количества контактов. Полагаем, 1 пара задействована духовкой, грилем. Современные тенденции обязывают производителя выпускать модели а-ля Два в одном. Газовая плита с электроподжигом духовки удобна: найдете модели, где возможность не реализована, и те — где доработать схему медной жилой придется. Понадобится помощь мужа.
Признаки неисправности
Перед обращением в нашу компанию желательно максимально точно указывать признаки дефектов, имеющихся в приборе. Если имеются проблемы с автоподжигом, то они проявляются несколькими визуальными поломками:
- При включении автоматического поджига ничего не происходит. Нет ни щелчков, ни искры. Убедитесь, что Вы нажимаете нужную кнопку. В некоторых приборах система поджига вмонтирована в регулятор мощности;
- Щелчки слышны постоянно. Автоматика работает, но искры нет, и газ не зажигается;
- При включении поджига и воспламенении Вы отпускаете ручку или кнопку, но свечи продолжают подавать искру на конфорку;
- При активации системы постоянно выбивает автоматический выключатель в щитке.
В зависимости от визуального признака можно предварительно оценить природу поломки и тщательно подготовиться к выезду на Ваш адрес
Также рекомендуем обратить внимание и на количество неработающих пьез. В некоторых случаях не поджигается всего одна конфорка
Помимо этого, при неработающих узлах необходимо применить попытки розжига конфорок спичками или зажигалкой для исключения неисправностей, связанный с подачей газа и форсунками.
Схемы электроподжига
В зависимости от вида электророзжига различают два варианта схем блоков розжига газовой плиты:
- Одноискровой поджиг – в момент отпускания кнопки розжига происходит однократное искрообразование.
- Многоискровой – повернув ручку конфорки, происходит непрерывное образование искры.
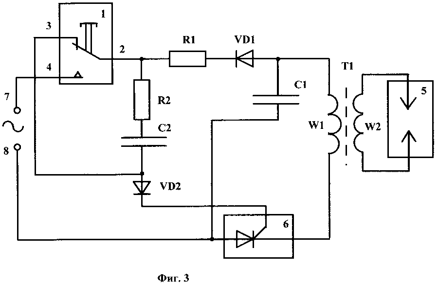
Первая схема работает так:
- при нажатии кнопки розжига напряжение электросети подается на конденсатор, происходит его заряд;
- при отпускании кнопки контакт конденсатора подключается к трансформатору;
- выполняется обратный процесс – разряд конденсатора через первичную обмотку трансформатора;
- на вторичной трансформаторной обмотке образуется напряжение порядка 10 кВ;
- формируется искра;
- нажимая и отпуская кнопку, процесс будет повторяться.
![]()
Вторая схема работает следующим образом:
- при положительной полуволне напряжения электросети, через диоды заряжается конденсатор;
- при отрицательной полуволне катод подключается к «минусовой» полуволне, а через резистор на управляющий электрод тиристора поступает управляющий ток;
- тиристор открывается, и конденсатор разряжается на высоковольтный трансформатор, который производит искру;
- на вторичной трансформаторной обмотке появляется напряжение около 10 кВ;
- при удержании ручки подачи газа процесс производится с частотой 50 Гц (1 искра в секунду).
Обратите внимание! Встречается 4-ех или 6-электродный поджиг. Количество электродов зависит от числа вторичных обмоток повышающего трансформатора
Шестиэлектродные блоки розжига обычно используют в комбинированных типах плит совместно с духовкой. Два электрода из шести находятся в духовом шкафу и работают именно для его розжига.
Гаснет при отпускании ручки
Такая неисправность напрямую зависит от функционирования системы газ-контроля. Это очень важная функция современных устройств, позволяющая контролировать утечку топлива и сохранять жизнь. Но также эта дополнительная опция может доставить немалых хлопот при возникновении сбоев. Если работа системы сопровождается поломкой, то пламя зажигается и тут же гаснет.
Проблема может касаться термопары — датчика, отвечающего за контроль нагрева. Принцип его действия таков: после того, как пламя гаснет, температура в устройстве падает и датчик перекрывает подачу газа. В процессе использования плиты термопара может засориться или выйти из строя, поэтому ремонт заключается в очистке или замене детали.
Типовые поломки
Какой бы надежной не была ваша плита и кто бы не являлся ее производителем, со временем случаются неполадки. Например, одна из них связана с тем, что варочная панель зажигается не сразу. Дефект с реагированием варочной панели может возникать достаточно часто. Газ идет, возгорается, но тут же пропадает. Горелка может не зажечься сразу, либо потухнуть после запуска. Поломка может скрываться в термопаре, которая представляет собой компонент рядом с конфоркой. Термопара состоит из металлического сплава, в основном — алюминия и хрома. Нагреваясь, появляется электрический ток, удерживающий магнитный клапан включенным. Так это открывает доступ газу через горелку, и он начинает поступать без препятствий. Но при загрязнении термопары прибор может заработать не сразу.
Чтобы прочистить термопары, для этого следует применить простую наждачную бумагу. Когда термопара будет очищена, техника сразу же начинает намного качественнее работать, газ горит лучше и поступает без проблем. В противном случае не исключено, что потребуется заменить термопару, возможно даже на пьезоэлемент. Для тех, кто не знает, как починить пьезозажигалку, рекомендуем обратиться к мастеру.
Рассмотрим еще одну типовую поломку, когда электророзжиг газовой плиты не работает на одной конфорке. Автоподжиг достаточно практичен и его легче использовать, поскольку нет нужды напрямую контактировать с огнем. Для включения достаточно всего лишь нажать на специальную кнопку. Но не исключен, что автоматический поджог может прекратить работать для одной из горелок. Какие меры предпринять?
Когда поджог не срабатывает при нажатии кнопки или слышно, как появляются щелчки, но отсутствует искра, это говорит о неправильной работе техники. Если все горелки исправны и лишь одна из них не включается, возможно поломка скрывается в высоковольтном проводе. Его подводят к запальному устройству, поэтому любые дефекты могут привести к сбоям. Не исключается факт поломки поджигающего прибора ли повреждений блока электророзжига.
Одной из популярных причин сбоев работы одной горелки является попадание грязи в форсунки сопла. При готовке еды туда могут попадать остатки еды, они-то как раз мешают поступлению газа. Для устранения дефекта нужно прочистить или заменить форсунку.
Неполадки одной горелки плиты могут скрываться и в дефектах системы контроля газа. В таком случае может возгораться и тут же тухнуть, когда отпускаешь кнопку. Особенность починки состоит в замене термопары, регулятора (т.е. кнопки) или полностью системы контроля газа. Повреждения прямым образом влияют на сложность работ.
Проблемы с регулировкой газового крана. Это еще один дефект, который связан с плохим потоком газа или слабым горением. Ручка крана может засориться гарью, частичками грязи и пыли. Ее следует смазать, прочистить и хорошо повернуть, чтобы избавиться от этой проблемы.
Электроподжиг для газовой плиты может быть поврежден и на двух горелках. Часто возникают ситуации подобного рода. При этом огонь запросто зажигается с помощью спички. Неполадка может произойти из-за свечи, отвечающей за поджог. Ремонт оборудования включает в себя ряд мер, которые нужно предпринять в обязательном порядке: свечу нужно осмотреть, прочистить, улучшить состояние провода питания. Не исключено, что проблема таится именно в нем. Если появилась трещина в элементе, его следует ликвидировать или заменить на новый.
Проблемы с кнопкой тоже вызывают неполадки в работе автоматического поджога варочной панели. Нередко кнопки забиваются грязью или пылью, а также могут получать механические повреждения. Чтобы исправить эти помехи в работе техники, кнопку следует заменить по возможности, прочистить от пыли и окисления.
Отсутствие искры во всех горелках – это проблема, которая требует технически сложного вмешательства специалиста по причине:
1.Низкого давления газа. В подобной ситуации требуется заменить форсунки на новые, которые как раз способны работать с таким давлением.
2.Обрывов в проводке. Эту проблему исправить можно, отремонтировав провода электророзжига.
3.Поломки блока плиты, который генерирует возгорание. Проблему легко устранить только в при полной замене этого элемента.
Не зная, как разобрать газовую варочную панель, не рекомендуется приниматься за самостоятельный ремонт. Лучше доверить дело специалистам.





























